当前位置:
Jotbody丨从修饰到追踪:Jotbody外泌体试剂盒,全方位赋能外泌体研究
来源: | 作者:百菱生物 | 发布时间: 352天前 | 1322 次浏览 | 🔊 点击朗读正文 ❚❚ | 分享到:


外泌体

细胞会分泌各种类型的细胞外囊泡(extracellular vesicles,EVs),这些囊泡根据其大小、含量和形成机制进行分化,主要的EV包括凋亡小体,微囊泡和外泌体。外泌体是一种直径为30-150nm的纳米级脂质包裹体结构,内部包裹了蛋白、mRNA和microRNA等物质。几乎所有类型的细胞都可以产生并释放外泌体,它在细胞间信号传递方面起着重要的作用。

外泌体工程化试剂盒

    在精准医学与基因治疗蓬勃发展的今天,外泌体作为天然递送载体,以其低免疫原性、高生物相容性及靶向潜能备受瞩目。然而,传统外泌体工程化技术常面临功能化效率低、核酸载入困难、追踪信号干扰多等挑战。

JOTBODY(捷博生物)凭借国际领先的纳米抗体技术与创新生物偶联平台,突破行业瓶颈,推出三大核心外泌体工程化解决方案——EVcraft外泌体表面修饰试剂盒EVfect外泌体转染试剂盒JotDyes外泌体跨膜标记探针,为科研与临床前研究提供高效、精准、可重复的全周期赋能。

01

EVcraft 外泌体表面修饰试剂盒

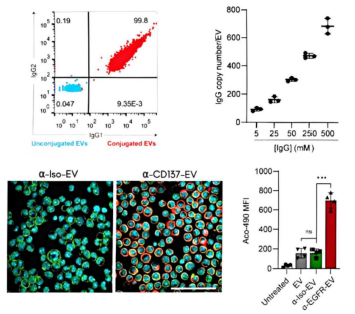
EVcraft外泌体表面修饰试剂盒(Cat.No.: JOT-EV-SM1)是一种利用前沿生物共轭技术的新型试剂盒。该试剂盒可用于将各种功能分子偶联到 EV 表面,用于一系列应用,包括但不限于:1、抗体或纳米抗体,以实现 EVs及其相关载药的抗原特异性细胞靶向;2、配体,如激动分子或细胞因子参与同源受体的细胞刺激;3、抗吞噬蛋白延缓/阻止 EVs的吞噬清除;4、报告基因或荧光探针准确跟踪EVs。


产品特点

  • 高效共价结合任意蛋白质

  • 高拷贝数展示分子

  • 兼容任何类型的外泌体

  • 无外泌体聚集,保持多分散指数

  • 应用于抗原特异性细胞靶向、细胞激活和特异性靶点摄取




02

EVfect 外泌体转染试剂盒

EVfect外泌体转染试剂盒(Cat.No.: JOT-EV-T1)是一种专门设计用于将核酸高效载入预纯化外泌体的试剂盒。该试剂盒已被验证可用于装载多种核酸,包括反义寡核苷酸(ASOs)、siRNA、 miRNA、mRNA和质粒DNA,适用于体外和体内实验。

产品特点

  • 高效负载多种核酸

  • 兼容多种类型的外泌体

  • 体外和体内均已验证

  • 无需使用脂质体试剂

  • 无胶束形成

  • 低毒性



03

JotDyes 外泌体跨膜标记探针

JotDyes 外泌体跨膜标记探针(Cat.No.: JotDye-430/490/600/800)是Jotbody 开发的水溶性的跨膜共轭寡聚电解质(COEs)探针。只有当染料与目标细胞膜结合时,才会观察到荧光显著增强,结合态和游离态染料在发射光谱上的明显差异构成了“发光”机制的基础。


名称

 JotDyes 外泌体跨膜标记探针

货号

JotDye-430,JotDye-490,JotDye-600,JotDye-800

规格

 25T、50T

用途

 外泌体的荧光标记


光物理性质:


产品特点:

  • 跨膜亲脂性

  • 较高的量子产率

  • 高度水溶性

  • 不形成胶束或纳米颗粒

  • 多光谱覆盖


数据验证:

a.流式细胞术验证(CytoFLEX LX)

  • 样本:PC3细胞系来源的外泌体(经超速离心纯化)。

  • 染料:JotDye-490(λex=405 nm,V525通道检测)和JotDye-600(λex=488 nm,B690通道检测)。

  • 结果:图1显示仅染料组(阴性对照)与EV+染料组信号分离清晰,无背景干扰。图2显示多色共染无光谱串扰,流式散点图分群明确,表明JotDyes可与市面上常见的荧光抗体兼容。


b.成像流式细胞术验证(ImageStream®X Mk II)

  • 样本:PC3细胞系来源的外泌体和POPC:POPG脂质体(摩尔比4:1)。

  • 染料:JotDye-490(405 nm激发,通道2:480-560 nm)。

  • 结果:图3显示60倍放大下,单颗粒外泌体荧光强度与粒径呈线性相关(R²=0.92)。图4显示脂质体挤出不同粒径(50-200 nm)后,JotDye-490荧光信号稳定,验证染料对粒径无偏好。

c.纳米流式验证(NanoFCM)

  • 样本:红细胞来源外泌体(RBCEVs)。

  • 染料:JotDye-600(λex=488 nm,PC5通道)和JotDye-800(λex=638 nm,APC750通道)。

  • 结果:图5显示JotDye-600标记后,EVs粒径分布清晰(<200 nm)。

d.纳米流式验证(NanoFCM)

  • 样本:JotDye-600标记的PC3 EVs+HEK-293T细胞,A549细胞系。

  • 方法:THUNDER荧光显微镜(60×物镜,SYTO Deep Blue核染色)。

  • 结果:图6显示EVs红色荧光(JotDye-600)精准定位胞内囊泡,与核信号(蓝色)无重叠。图7显示JotDye-490标记细胞膜,荧光信号与明场图像高度重合。


相关产品:

数据来源于:Jotbody


BIOLINK

百菱生物

电话020-29842979

邮箱|sales@gzbiolink.com

官网|www.gzbiolink.com