01 智能响应双网络(HTC/MCP)水凝胶在糖尿病伤口应用中的优势?
糖尿病感染创面愈合困难,关键在于感染、慢性炎症与组织再生障碍相互掣肘,传统治疗难以协同解决。本研究构建的智能响应双网络(HTC/MCP)水凝胶的创新优势在于:
(1)智能感知与响应释放:其ROS响应性硼酸酯键能特异性识别糖尿病创面高炎症微环境,实现治疗剂的按需、时序释放,变被动敷料为“主动治疗系统”。
(2)多功能时序协同:初期快速释放单宁酸和钙离子,同步发挥抗氧化、抗炎与即时抗菌作用;随后,钙离子原位激活PRP,持续释放多种生长因子,无缝衔接并长效驱动血管新生与组织再生。
(3)良好的临床适用性:具备可注射性与光固化能力,能贴合不规则创面;双网络结构赋予其优异的机械稳定性与可控降解性,满足临床对敷料操作性与耐久性的双重要求。
(4)一体化的高效疗效:在糖尿病感染动物模型中,该策略能同步实现高效抗菌(>80%细菌清除)、炎症调控、显著促进血管生成与胶原沉积,最终将伤口闭合率提升至近95%。
02 如何构建智能响应双网络(HTC/MCP)水凝胶?
本期,EFL以发表在期刊《Journal of Controlled Release》的“A smart ROS-responsive hydrogel for on-demand antibacterial and platelet-rich plasma (PRP) activation in diabetic wound healing”研究为例,解读如何开发ROS响应性双网络水凝胶(HTC/MCP)。该水凝胶通过动态硼酸酯键设计,在炎症高ROS环境中智能解离,快速释放单宁酸清除自由基、抗炎抗菌;同步释放的钙离子则原位激活内源性PRP,实现生长因子(VEGF、PDGF等)的持续缓释,从而时序性协调“抗炎-抗菌-促再生”过程。

DOI:10.1016/j.jconrel.2025.114392
本研究首先成功构建了双网络水凝胶的两个前体组分,并对其进行了系统表征。如Fig 1A所示,钙离子与单宁酸通过配位作用形成CaTA纳米颗粒(Fig 1B),进而与苯硼酸修饰的透明质酸(HP)通过动态硼酸酯键自组装,形成具有ROS响应潜力的 HTC 网络。Fig 1C-F的XRD、XPS、FTIR及¹H NMR数据共同证实了CaTA的成功合成与HP的有效修饰。

图1 HTC的合成与表征
另一方面,为使水凝胶具备临床易用的成型能力,研究将甲基丙烯酸酐(MA)接枝到羧甲基壳聚糖(CMCS)上,合成了可光交联的MA-CMCS,其化学结构变化通过Fig 2B-C的FTIR和¹H NMR得以验证。随后,将其与富含生长因子的PRP复合,构成MCP网络(Fig 2A)。

图2 MCP的合成与表征
接下来,将HTC与MCP前体溶液混合,通过紫外光引发交联,最终制得稳定的双网络复合水凝胶HTC/MCP。对其性能的表征显示:该水凝胶具有良好的 注射性 和 形状适应性,能贴合不同轮廓的伤口并快速固化(Fig 3B, I);其内部呈现均匀的多孔结构(Fig 3C-D),并具备优于单组分的机械强度(Fig 3E-F)及可控的降解与溶胀行为(Fig 3G-H)。关键的 ROS响应性释放 功能通过 Fig 2D-G得到验证:在模拟炎症环境(含H₂O₂)中,硼酸酯键断裂,加速释放CaTA;同时,释放的Ca²⁺可有效激活PRP,从而在长达6天的时间内持续、稳定地释放VEGF、PDGF、EGF等关键生长因子。

图3 双网络水凝胶的形成机理及表征
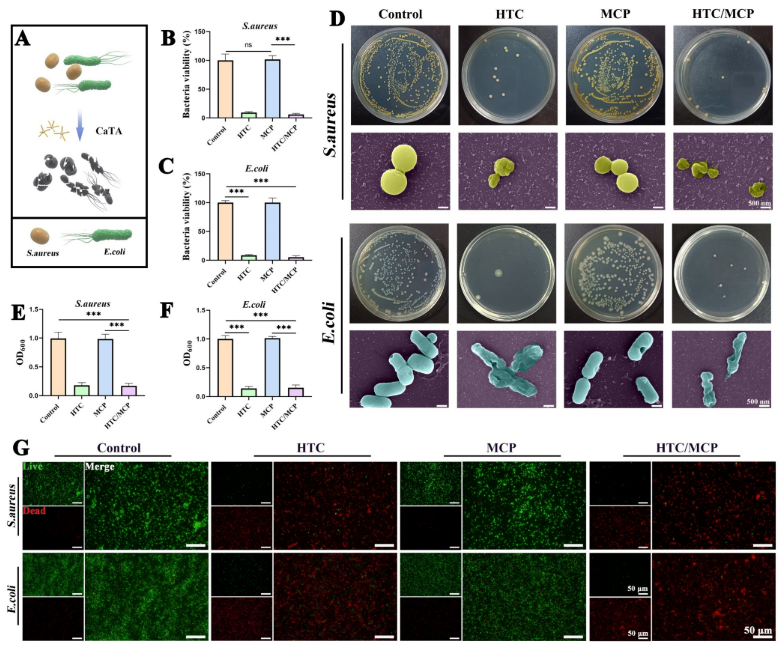
完成材料学表征后,研究在细胞水平评估了其生物学功能。Fig 4A-C的结果表明HTC/MCP具有优异的细胞相容性,并能促进细胞增殖。更为重要的是,它能显著加速成纤维细胞的迁移(Fig 4D-H),并强力促进血管内皮细胞形成管状结构,显示出强大的 促血管生成潜力(Fig 4I-L)。此外,Fig 5中的抗氧化实验证明,水凝胶能有效清除自由基,缓解氧化应激。针对糖尿病伤口最常见的感染问题,Fig 6系列实验证实,HTC/MCP通过对细菌膜的双重破坏作用(Ca²⁺与TA协同),对金黄色葡萄球菌和大肠杆菌实现了超过99%的高效抗菌。

图4 双网络水凝胶的体外细胞相容性、细胞迁移和血管生成特性

图5 HTC/MCP的抗氧化活性

图6 HTC/MCP水凝胶具有良好的体外抗菌性能
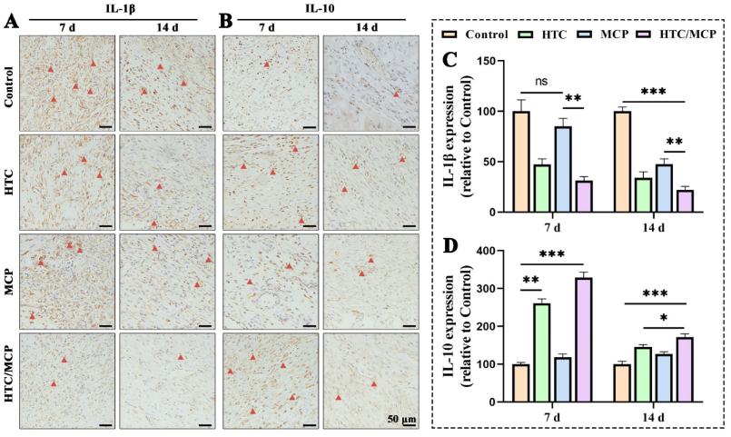
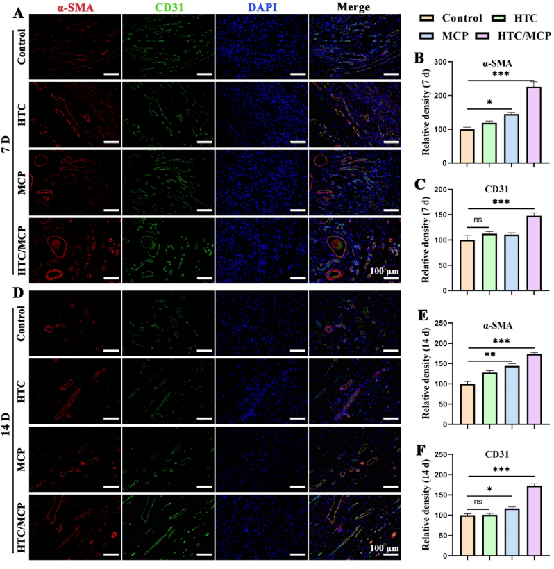
最后,研究在糖尿病大鼠全层皮肤感染缺损模型中验证了HTC/MCP的综合治疗效果。如 Fig 7所示,HTC/MCP治疗组的伤口愈合速度显著快于其他对照组,至第14天闭合率接近95%,并能在早期有效控制伤口细菌数量。组织学分析揭示了其促进愈合的深层机制:Fig 8的染色结果显示,该水凝胶能促进更快速有序的胶原沉积;Fig 9的免疫组化表明,它可下调促炎因子IL-1β、上调抗炎因子IL-10,有效调控伤口炎症微环境;Fig 10的免疫荧光则直观显示,HTC/MCP能显著增强伤口部位新生血管的标志物表达,从而改善组织血供与营养输送。这些多方面的协同作用,共同促成了糖尿病感染伤口的优质修复。

图7 HTC/MCP水凝胶促进糖尿病SD大鼠感染创面愈合

图8 不同处理后创面组织的形态分析

图9 不同处理后新生皮肤组织的免疫组织化学染色

图10不同处理后新生皮肤组织的免疫荧光染色
本研究成功开发了一种集成ROS响应、抗菌、抗炎、活化PRP及促血管生成等多功能于一体的智能双网络水凝胶HTC/MCP。该水凝胶能动态响应糖尿病伤口的高ROS微环境,按需释放治疗剂,并通过Ca²⁺激活PRP实现生长因子的持续供给。系统的体外与体内实验证实,其能有效清除感染、缓解氧化应激与炎症、并显著加速组织再生与血管重建,最终实现糖尿病感染伤口的快速愈合。该工作为设计下一代适用于复杂慢性伤口的主动式、一体化治疗材料提供了创新思路与实验依据。
TEL:020-8092 9345
E-mail:sales@gzbiolink.com
百菱生物官网:www.gzbiolink.com
关注我们,获取更多信息!