当前位置:
实力登Nature!模基产品赋能肝细胞癌空间免疫研究,见证科研级产品硬实力
来源:模基生物 | 作者:百菱生物 | 发布时间: 63天前 | 251 次浏览 | 🔊 点击朗读正文 ❚❚ | 分享到:

肝细胞癌术后复发率高达70%,但传统TNM分期系统仍难以精准识别真正的高风险患者。本篇Nature研究提出一个全新的答案:决定复发风险的,可能不是免疫细胞“有多少”,而是它们“站在哪里”。

研究团队通过整合空间转录组、多重免疫组化与AI全切片分析,构建了基于NK细胞空间分布的TIMES评分系统,展现出显著优于TNM和BCLC的预测能力,为肝癌精准预后评估提供了全新范式。






文章介绍

1. 文章标题

《Spatial immune scoring system predicts hepatocellular carcinoma recurrence》

2. 发表期刊

Nature (IF=48.5)

3. 作者单位

中国理工大学第一附属医院

4.原文链接:

DOI: https://doi.org/10.1038/s41586-025-09366-4


模基生物赋能

在肝细胞癌小鼠模型构建环节,研究团队使用Mogengel标准型基质胶(货号:082704)作为关键实验材料。将原位肝癌组织切割为约3 mm³的肿瘤组织块,并与模基基质胶充分混合后进行体内移植,用于后续的皮下成瘤与免疫机制研究。作为支撑肿瘤组织三维结构和微环境重建的重要基质材料,为后续NK细胞浸润分析和功能验证提供了可靠的实验基础。



01

研究亮点速递

  • 提出全新的空间免疫预测体系TIMES,证明“空间信息”而非单一表达量才是预测关键

  • 锁定SPON2⁺成熟NK细胞的核心作用,从机制层面揭示NK–T细胞协同抗肿瘤通路

  • 通过多中心、大样本验证,具备临床转化潜力,展现出免疫治疗疗效预测价值



02

结果解读

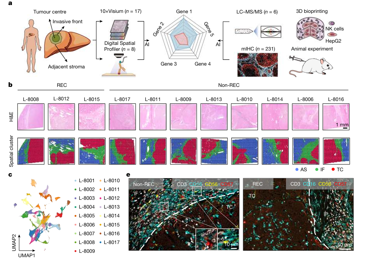
图1 | 肝细胞癌免疫微环境的空间异质性与术后复发的关系


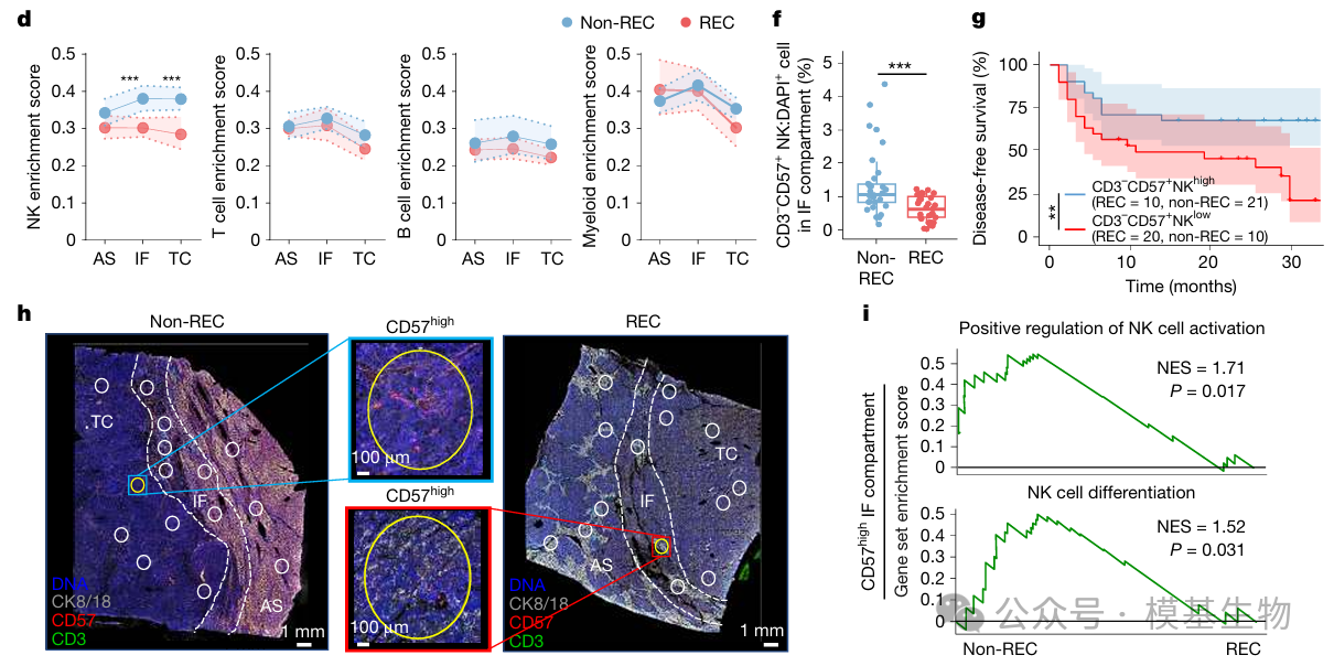
图1:通过空间转录组与多重免疫组化分析,研究发现非复发患者(non-REC)在肿瘤侵袭前沿区域(IF, invasive front)显著富集NK细胞,且这一空间特征在独立大样本队列中得到验证(Fig. 1e)。进一步亚群分析表明,只有侵袭前沿的CD3⁻ CD57⁺成熟NK细胞与更长的无病生存期显著相关(Fig. 1g),提示肿瘤免疫防御的关键不在于免疫细胞总量,而在于特定免疫细胞亚群在关键空间位置的精确分布。


图2 | 与肝细胞癌复发相关的NK细胞空间基因标志物


图2:研究在CD3⁻CD57⁺ NK细胞富集区域中识别出241个具有空间分布差异的基因(Fig. 2a-b),并进一步筛选出5个在侵袭前沿(IF, invasive front)和肿瘤中心(TC, tumour centre)具有最强复发预测能力的关键基因(SPON2、ZFP36L2、ZFP36、VIM、HLA-DRB1),这5个基因就是后续TIMES评分系统的核心biomarker。


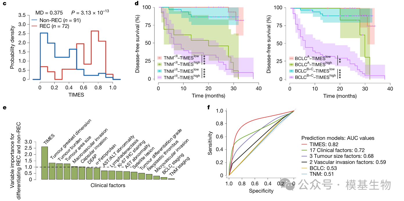
图3 | TIMES空间免疫评分系统的构建与临床验证


图3:研究基于多重免疫组化获取的高分辨率空间蛋白数据,利用机器学习算法整合IF与TC中五个关键biomarker的空间分布特征,构建了TIMES评分(Fig. 3a-b)。图3d中:TIMEShigh和TIMESlow是基于TIMES评分将患者分为高、低复发风险两组;DFS指无病生存期,即从手术到复发或死亡的时间。结果显示,TIMEShigh患者的DFS显著缩短,提示其术后更易复发;而TIMESlow患者DFS明显延长,表明预后更佳。即使在相同TNM或BCLC分期下,TIMES仍能进一步区分复发风险,显示出优于传统分期系统的预测能力。


图4 | TIMES评分中关键分子SPON2的免疫学基础


图4:研究发现,TIMES模型中SPON2是最具预测力的生物标志物,且其分子特性提示潜在的免疫调控功能,因此被选作机制研究核心。通过单细胞、空间转录组、mIHC及功能实验,研究逐步确认SPON2⁺ NK细胞是IFNγ的主要来源,并在肿瘤核心区与CD8⁺ T细胞空间邻近;进一步通过共培养和IFNγ阻断实验,证明SPON2⁺ NK细胞需通过IFNγ依赖的直接接触来激活CD8⁺ T细胞(Fig. 4k–l),从而解释了TIMES预测复发的免疫学基础。


图5| NK细胞中SPON2缺失会增加肝细胞癌复发风险


图5:通过多种HCC小鼠模型、NK细胞特异性敲除、人源NK回输以及患者样本分析,系统证明了SPON2⁺ NK细胞在体内具有明确的抗肿瘤作用。SPON2的缺失会导致NK细胞浸润和IFNγ产生能力下降,进而削弱CD8⁺ T细胞效应功能,最终加速肿瘤进展并增加复发风险。



03

研究结论与展望

本研究提出并系统验证了一种基于空间免疫信息的全新复发风险评估模型——TIMES评分体系,为肝细胞癌(HCC)术后复发预测提供了重要补充工具。不同于传统仅关注单一分子表达水平的预后模型,TIMES创新性地整合了SPON2、ZFP36L2、ZFP36、VIM和HLA-DRB1五种生物标志物在肿瘤微环境中的空间分布特征,显著提升了对HCC复发风险和无患病生存期(DFS)的预测能力。在来自五个多中心、共231例患者的验证队列中,TIMES在预测DFS和复发方面的统计学关联性,均明显优于等BCLC、TNM等传统临床指标,尤其在早期HCC患者中表现出突出优势


模基产品推荐

Mogengel Matrix

标准型金牌基质胶

货号-规格

082704(10mL)

0827045(5mL)

点击上方链接了解详情

模基生物

模基生物标准型金牌基质胶是从富含胞外基质蛋白的小鼠肿瘤中提取出的天然基底膜基质。主要依次为层粘连蛋白(Laminin)、IV型胶原蛋白(Col-IV)、巢蛋白(Entactin)、硫酸乙酰肝素蛋白多糖(Heparan sulphate proteoglycans)及多种细胞因子,如类胰岛素生长因子(IGF-1)、转化生长因子β(TGF-β)、血管内皮生长因子(VEGF)、表皮生长因子(EGF)、成纤维细胞生长因子(bFGF)等。产品溶解于高糖含酚红DMEM中,且非定制产品均添加了50μg/mL庆大霉素。



发文有奖


申请规则

  1. 奖励金额根据发文影响因子高低进行发放,一篇文章发放一次奖励,多位共一作者同时申请则平分奖励;


  2. 本活动面向所有 SCI 文章,长期有效


  3. 如果一篇文章中引用多款模基产品,奖励金额不作累计


  4. 发表文章中使用的产品需是Mogengel品牌,并在正文中注明“Mogengel-Bio+产品货号”、“Mogengel Matrix”、“Mogengel”等显示厦门模基生物科技有限公司的字样,仅在补充材料中提及的不参与本次活动;


  5. 申请人需向厦门模基生物科技有限公司工作人员提供所发表文章的电子版全文,并允许厦门模基生物科技有限公司用于宣传及推广;


  6. 将文章的PDF或文献链接命名为∶ “作者姓名+所在单位+发文期刊名称+IF”,发送至指定邮箱(info@mogengel.com)进行申请,并扫描下方二维码,填写发文奖励申请表。


奖励规则

1≤IF<5:¥200京东卡一张

5≤IF<8:¥300京东卡一张

 8≤IF<15∶¥500京东卡一张

 IF≥15∶¥800京东卡一张

 Cell、Nature、Science、The Lancet等顶级期刊

1500京东卡一张

(仅针对一作及共同一作第一名、需单独申请审核)

(IF∶影响因子 )


活动详情请咨询百菱生物

*活动最终解释权归厦门模基生物科技有限公司所有。




更多合集推荐



技术与研究:

类器官图鉴原代构建干货分享transwell 侵袭血管生成、文献解读

模基活动:

双百类器官培训PSC技术培训活动推送

政策:

类器官相关政策

产品相关:

产品解析PSC系列产品质检培养基系列基质胶系列





厦门模基生物科技有限公司(Xiamen Mogengel)是中国首家提供类器官培养整体解决方案的高新技术企业。公司基于iPSC/ESC细胞技术,构建包括大脑、心脏、肺、肠道等多种类器官模型,为药物筛选与疾病研究提供先进工具。针对肿瘤精准医疗,公司自主研发了涵盖脑胶质瘤、肝癌、胃癌等多种肿瘤类器官药敏模型体系,助力临床治疗决策。


公司核心产品包括类器官培养全流程工具:国内首家工业化生产的基质胶(获100多篇文献验证)、类器官培养基、ABW胎牛血清、细胞因子、智能显微镜及配套耗材等。依托四大技术平台,公司已申请40余项发明专利并通过ISO9001/13485国际体系认证。公司坚持通过“双百计划”为高校与医院提供免费技术培训,推动类器官技术普及与产业链发展,致力于成为全球类器官领域的创新推动者。




产品订购联系方式
广州市百菱生物科技有限公司
电话:020-80929345
QQ:1164119484
Email:sales@gzbiolink.com