《Bioactive Materials》:如何利用光固化水凝胶实现角膜无缝修复?
来源:EngineeringForLife
|
作者:百菱生物
|
发布时间: 64天前
|
226 次浏览
|
🔊 点击朗读正文
❚❚
▶
|
分享到:
水凝胶因其在透明度和仿生学方面的先进潜力,如高含水量、生物相容性和渗透性,作为角膜替代品受到了广泛关注,本期,EFL以发表在杂志《Bioactive Materials》的“A “T.E.S.T.” hydrogel bioadhesive assisted by corneal cross-linking for in situ sutureless corneal repair”研究为例,解析如何利用光固化水凝胶实现角膜无缝修复?
角膜疾病是全球视力损伤和失明的最常见原因之一,晚期角膜疾病最有效的治疗方法是角膜移植,但其受到供体短缺、手术费用高昂、存在免疫排斥和感染等限制。此外,该手术使用的缝合线可能导致严重的并发症。因此,开发无缝线植入的角膜替代物,其结构和功能模仿天然角膜,是促进角膜内源性再生的潜在方法。
水凝胶因其在透明度和仿生学方面的先进潜力,如高含水量、生物相容性和渗透性,作为角膜替代品受到了广泛关注,本期,EFL以发表在杂志《Bioactive Materials》的“A “T.E.S.T.” hydrogel bioadhesive assisted by corneal cross-linking for in situ sutureless corneal repair”研究为例,解析如何利用光固化水凝胶实现角膜无缝修复?

明胶是由胶原纤维不可逆水解产生的多分散性蛋白质,是刺激细胞附着和生长的极佳成分。甲基丙烯酰化明胶(GelMA)由于其在光照下可控交联,便于制备原位固化水凝胶,可精确填充不同形状的角膜损伤部位,因此作为角膜替代物的应用最为广泛。同时,引入醛基赋予水凝胶组织粘附特性。紫外线和可见光在GelMA水凝胶的原位固化中发挥关键作用,尤其是角膜交联(CXL)技术,可通过UV-A光和核黄素增强角膜基质的生物力学性能。因此,本文使用GelMA水凝胶、Pluronic F127二丙烯酸酯(F127DA)和醛化Pluronic F127 (AF127)共组装双功能胶束,辅以Ⅰ型胶原蛋白(COL Ⅰ),结合临床应用的CXL技术,经紫外照射光固化形成光固化角膜粘附水凝胶,用于研究其在角膜无缝修复的应用潜力。
EFL可提供GelMA、F127DA、Ⅰ型胶原蛋白等系列相关生物材料,详询文末区域销售
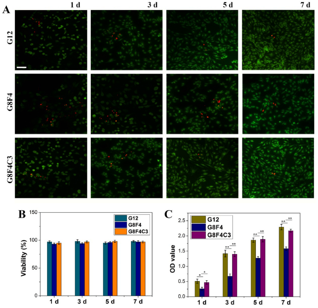
(1)GelMA的合成:将明胶加入磷酸盐缓冲介质中,在50℃下搅拌直至完全溶解。然后加入甲基丙烯酸酐,反应3小时。用PBS稀释混合溶液以终止反应,然后透析7天以完全去除具有潜在细胞毒性的低分子量杂质。冻干后得到GelMA粉末。(2)F127DA的合成:将F127加入圆底烧瓶中,然后加入二氯甲烷,充分搅拌至F127完全溶解,加入三乙胺作为缚酸剂,缓慢加入丙烯酰氯,冰水浴反应1h后,25℃继续反应24h。反应结束后,先过滤三乙胺盐酸盐沉淀,滤液用饱和Na2CO3水溶液洗涤,静置分层,取二氯甲烷层,洗涤三次。再用饱和NaCl溶液洗涤滤液,静置分层后取二氯甲烷层,洗涤三次。有机相经无水MgSO4干燥后,旋转蒸馏浓缩至小体积,用过冷乙醚沉淀,抽滤得白色固体,真空干燥24h,得F127DA。(3)AF127的合成:将F127溶解于二氯甲烷中,加入吡啶和对苯磺酰氯,室温下反应24h。用盐酸萃取,有机相用NaHCO3洗涤,用四氢呋喃/乙醚混合溶剂重结晶,真空干燥得中间体。将中间体溶解于N,N-二甲基甲酰胺中,加入4-羟基苯甲醛和碳酸钾,80℃搅拌反应72h,冷却至室温。反应液加水后用二氯甲烷萃取。有机层用MgSO4干燥,浓缩,在冷乙醚中沉淀,过滤,真空干燥得AF127。(4)GelMA/F127DA&AF127/COL I水凝胶的制备:将不同比例和浓度的F127DA和AF127溶解于水中,用超声波处理30分钟,得到胶束溶液。将不同浓度的GelMA和COL I溶解于胶束溶液中,得到水凝胶的前体溶液,然后加入RF(0.1 w/v%)和l-精氨酸(与GelMA的重量比为0.4)。在模具中进行长达5分钟的紫外线照射以进行光交联,从而获得水凝胶。(5)表征了光固化角膜粘附水凝胶的透明度及机械性能。(6)评估了光固化角膜粘附水凝胶的角膜黏附能力、膨胀降解和粘度及体外细胞相容性。(7)评估了光固化角膜粘附水凝胶对角膜缺损的修复能力,图1。图1 光固化角膜粘附水凝胶贴片的制作和应用以及网络图(1)光固化角膜粘附水凝胶具有良好的透明度和优异的力学性能评估了水凝胶的透明度和机械性能。加入3% COL I(G8F4C3)且厚度为1mm的水凝胶片具有足够的透明度(>90%)(图2A-B)。此外,G8F4C3水凝胶具有较高的变形恢复能力。在拉伸试验中,G8F4C3水凝胶的运动伸长率高达600%,表现出极高的拉伸变形(图2C-J)。以上表明水凝胶具有良好的透明度和优异的力学性能。 (2)GelMA/F127DA&AF127/COL I水凝胶具有较高的粘附能力用于无缝线修复角膜损伤的水凝胶需要与邻近角膜组织具有足够的粘附性,以承受高眼压并避免脱离,因此,对G8F4C3水凝胶的角膜粘附性能进行了评估。如图3A所示,水凝胶G8F4C3在体外能与猪角膜紧密粘附。通过爆破压力试验、搭接剪切试验发现G8F4C3表现出较高的角膜粘附性(图3C-F)。在体内无缝线角膜移植模型上进一步评估了组织粘合性能(图3G-H),发现角膜保存良好,角膜移植物牢固地附着于角膜床,表明GelMA/F127DA&AF127/COL I水凝胶具有较高的粘附能力。(3)GelMA/F127DA&AF127/COL I 水凝胶具有优异的尺寸稳定性水凝胶的稳定性和降解性对角膜损伤的长期修复也十分重要,因此,对G8F4水凝胶和G8F4C3水凝胶的溶胀行为和降解行为进行了监测。图4显示,G8F4C3水凝胶在角膜修复过程中具有良好的尺寸稳定性。(4)GelMA/F127DA&AF127/COL I水凝胶具有良好的细胞相容性为了验证水凝胶的细胞相容性,在体内应用时使用相同的操作进行凝胶化后,将角膜成纤维细胞接种到水凝胶上进行体外细胞培养。活/死染色(图5A)显示细胞可以粘附在水凝胶表面,所有水凝胶均无明显细胞毒性。CCK8检测显示细胞存活率高于95%(图5B),且细胞的增殖未受到影响(图5C),这表明GelMA/F127DA&AF127/COL I水凝胶具有良好的细胞相容性。(5)GelMA/F127DA&AF127/COL I水凝胶对兔角膜缺损动物模型的评价建立了兔角膜缺损模型,以评估GelMA/F127DA&AF127/COL I水凝胶的治疗效果。将G8F4和G8F4C3前驱体溶液滴入与缺损等量的病灶内。5分钟后,通过紫外照射5分钟,原位获得水凝胶。通过裂隙灯显微镜荧光素染色观察,与未处理的对照组相比,G8F4和G8F4C3水凝胶处理组的再上皮化速度明显加快,上皮缺陷在14天内消失。裂隙灯及AS-OCT照片显示, G8F4C3水凝胶填充的角膜缺损表现出更接近原角膜的角膜厚度,且曲率更好,表现出更高的修复能力(图6A、图7A-B)。同时,G8F4C3水凝胶支持胶原纤维再生,还可减少瘢痕形成(图6B、图7C)。综上所述,G8F4C3水凝胶贴片辅助CXL治疗严重圆锥角膜等晚期角膜疾病具有填补和修复角膜缺损的作用,同时也可以增强原生角膜。该研究制备了一种光固化角膜粘附水凝胶,用于角膜无缝修复。G8F4C3水凝胶表现出良好的透明度、高韧性、强生物粘附性和尺寸稳定性。此外,水凝胶具有良好的细胞相容性。将G8F4C3水凝胶前体液注入角膜缺损后,能快速凝胶化,并与原角膜形成稳定的结合,支持角膜的再上皮化。同时,G8F4C3水凝胶支持胶原纤维再生,还可减少瘢痕形成。因此,这种水凝胶具有天然角膜组织的代表性,在未来的眼科手术中具有很大的潜力。 https://www.sciencedirect.com/science/article/pii/S2452199X23000440#sec2
TEL:020-8092 9345
E-mail:sales@gzbiolink.com
百菱生物官网:www.gzbiolink.com
关注我们,获取更多信息!