
胃癌仍是全球癌症相关死亡的主要原因之一,尽管免疫检查点抑制剂已被应用于晚期胃癌治疗,但多数患者仍对PD-L1治疗反应有限。近年来,铁死亡作为一种新型细胞死亡形式,被认为可能增强肿瘤对免疫治疗的敏感性。然而,铁死亡如何与肿瘤代谢重编程及免疫微环境相互作用,仍缺乏明确机制。
来自山东大学济南市中心医院的研究发现,小分子化合物DMNQ可通过抑制STAT3活性,下调半胱氨酸转运蛋白SLC1A4的表达,阻断肿瘤细胞半胱氨酸摄取,降低GSH水平,诱导铁死亡,并显著增强anti-PD-L1免疫治疗疗效。该研究首次揭示STAT3/SLC1A4轴在连接代谢重编程、铁死亡与免疫治疗响应中的关键作用,为胃癌联合治疗策略提供了新的理论依据。
文章介绍

1. 文章标题
《DMNQ induces ferroptosis and augments the efficacy of anti-PD-L1 immunotherapy in gastric cancer via the STAT3/SLC1A4 axis to mediate cysteine metabolism reprogramming》
2. 发表期刊
Redox Biology(IF=11.9)
3. 作者单位
山东大学济南市中心医院
4.原文链接:
DOI: https://10.1016/j.redox.2026.104055
模基生物赋能
在本研究的胃癌类器官构建过程中,研究团队系统采用了模基生物(Mogengel Bio)提供的全流程类器官解决方案,科研人员将临床获取的胃癌组织经Mogengel肿瘤组织消化液(货号:MB-0818L05L)进行温和消化,将获得的细胞沉淀随后重悬于Mogengel低因子无酚红基质胶(货号:082703)中,接种至24孔板内进行包埋培养,类器官在Mogengel人胃癌类器官完全培养基(货号:MA-0807T008LP)中培养扩增。该体系为胃癌细胞提供了稳定的三维微环境,助力构建胃癌类器官模型。

01
研究亮点速递
首次证明DMNQ可直接靶向STAT3的SH2结构域并抑制其转录活性
明确STAT3/SLC1A4轴在调控半胱氨酸代谢与铁死亡中的关键作用
在体内模型中证实DMNQ可显著增强αPD-L1的抗肿瘤效果,提出“铁死亡诱导+免疫检查点阻断”协同治疗的新策略。
02
结果解读
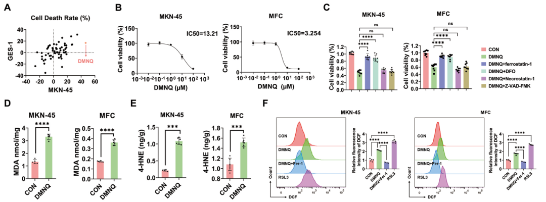
图1 | 从小分子库中筛选出能够抑制胃癌细胞且对正常细胞毒性较低的候选化合物


图一:研究首先从ROS相关小分子中筛选出DMNQ,发现其能够选择性抑制胃癌细胞而对正常胃上皮细胞毒性较低,并呈现剂量依赖性抑制作用。进一步通过死亡抑制剂救援实验明确,DMNQ诱导的细胞死亡可被铁死亡抑制剂(Fer-1、DFO)显著逆转,而凋亡或坏死抑制剂无保护作用,证明其死亡类型为铁依赖性细胞死亡。同时,DMNQ显著升高ROS水平、增加脂质过氧化产物(MDA、4-HNE)、增强BODIPY C11脂质氧化信号,并在电镜下呈现典型铁死亡线粒体形态学特征。
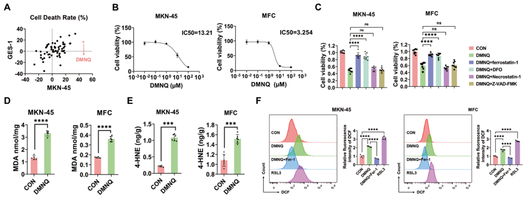
图2 | DMNQ在胃癌中的潜在作用靶点


图二:研究首先通过数据库筛选和分子对接预测STAT3为DMNQ的潜在靶点,并定位其结合于STAT3的SH2结构域611-613位点。随后通过WB证实DMNQ显著抑制STAT3的磷酸化水平。分子动力学模拟表明DMNQ-STAT3复合物结构稳定。CETSA与DARTS实验进一步证明DMNQ在细胞内直接结合STAT3,而关键位点突变实验则验证了611–613残基为结合所必需。免疫荧光结果显示DMNQ抑制pSTAT3核转位,表明其转录活性受到抑制。
图3 | 建立胃癌模型,验证DMNQ的治疗效果


图三:研究构建了STAT3持续激活的IL6st突变胃癌小鼠模型,并给予DMNQ治疗。结果显示,DMNQ显著抑制胃癌进展,且未见明显全身毒性。机制层面,IHC分析表明DMNQ降低了肿瘤组织中STAT3及其磷酸化水平,同时下调铁死亡抑制因子GPX4并上调脂质过氧化标志物4-HNE,提示铁死亡在体内被激活。此外,在患者来源胃癌类器官模型中,DMNQ同样显著抑制类器官生长。
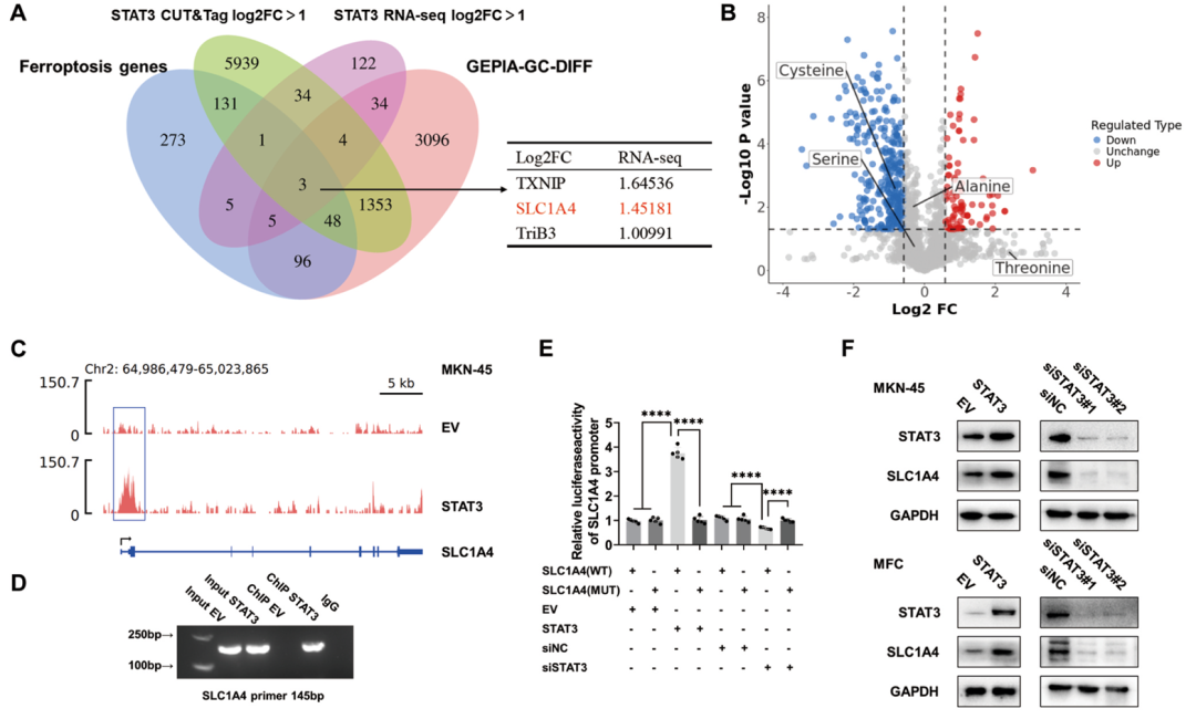
图4 | STAT3抑制铁死亡的下游机制



图四:首先通过CUT&Tag与RNA-Seq联合筛选,研究确定SLC1A4为STAT3的关键转录靶基因。ChIP与双荧光素酶实验进一步证实STAT3直接结合并激活SLC1A4启动子。代谢组学分析显示DMNQ处理后半胱氨酸水平显著下降。功能实验表明,SLC1A4通过促进半胱氨酸摄取维持GSH合成,从而抑制ROS积累与铁死亡;而DMNQ通过抑制STAT3/SLC1A4轴降低半胱氨酸转运,削弱抗氧化能力并促进铁死亡。
图5 | 在STAT3调控下SLC1A4转运半胱氨酸在体内驱动胃癌生长


图五:通过皮下移植瘤模型,研究发现外源性半胱氨酸显著促进肿瘤生长,而肿瘤内注射siSLC1A4则抑制肿瘤进展并削弱半胱氨酸的促瘤作用。STAT3过表达能够逆转SLC1A4抑制所带来的肿瘤生长抑制效应。代谢检测显示该轴调控肿瘤组织中半胱氨酸摄取及GSH合成水平,IHC结果进一步证实铁死亡标志物4-HNE与增殖标志物Ki67的变化趋势与上述机制一致。
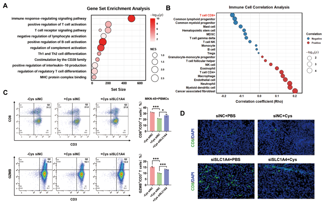
图6 | SLC1A4介导的半胱氨酸代谢在肿瘤免疫微环境中的作用


图六:通过数据库分析发现SLC1A4高表达与免疫通路负相关,并与CD8⁺ T细胞浸润水平呈负相关。体外共培养实验表明,半胱氨酸代谢影响CD8⁺ T细胞比例及其GZMB表达水平;SLC1A4敲低可改善T细胞功能。体内实验进一步证实,抑制SLC1A4可增加肿瘤组织中CD8⁺ T细胞浸润并增强其细胞毒性。
图7 | 抑制SLC1A4增强αPD-L1免疫治疗疗效

图七:通过皮下移植瘤模型发现,αPD-L1单药可抑制胃癌生长,而联合siSLC1A4可显著增强抗肿瘤效果;相反,外源性补充半胱氨酸则削弱αPD-L1的疗效。IHC分析显示,联合siSLC1A4进一步降低了Ki67和PD-L1表达,并显著增加CD8⁺ T细胞浸润,而半胱氨酸补充则产生相反效应。
图8 | DMNQ联合αPD-L1在原位胃癌模型中的治疗效果

图八:结果显示,与αPD-L1单药相比,DMNQ联合αPD-L1显著缩小肿瘤体积。免疫荧光分析进一步证实,联合治疗组肿瘤组织中CD8⁺ T细胞浸润和GZMB表达水平显著升高,提示抗肿瘤免疫反应增强。
03
研究结论与展望
本研究系统阐明了DMNQ在胃癌中的抗肿瘤机制。DMNQ通过靶向 STAT3 的SH2结构域抑制其磷酸化活化,下调其转录靶基因SLC1A4表达,从而减少肿瘤细胞对半胱氨酸的摄取,抑制GSH合成,促进ROS积累与脂质过氧化,诱导铁死亡。同时,STAT3/SLC1A4轴的抑制重塑肿瘤免疫微环境,增强CD8⁺ T细胞浸润与细胞毒功能并下调PD-L1表达。在原位胃癌模型中,DMNQ与αPD-L1联用显著提高抗肿瘤疗效,表明代谢干预与免疫治疗具有协同治疗潜力,为胃癌精准联合治疗提供了新的分子靶点与策略方向
模基产品推荐
01
Mogengel Matrix Organoid Culture
类器官金牌基质胶

货号-规格
082755(10mL)
0827555(5mL)
点击下方链接了解详情
02
Tumor Tissue Digestion Solution
肿瘤组织消化液

货号-规格
MB-0818L05L(500mL+25mL)
MB-0818L05S(100mL+5mL)
MB-0818L05S5(100mL*5+5mL*5)
点击下方链接了解详情
03
Human Gastric Cancer Organoid Medium Kit Plus
人胃癌类器官培养基套装Plus

货号-规格
MA-0807T008LP(500mL)
MA-0807T008SP(100mL)
MA-0807T008SP5(100mL*5)
点击下方链接了解详情
发文有奖

申请规则
奖励金额根据发文影响因子高低进行发放,一篇文章发放一次奖励,多位共一作者同时申请则平分奖励;
本活动面向所有 SCI 文章,长期有效;
如果一篇文章中引用多款模基产品,奖励金额不作累计;
发表文章中使用的产品需是Mogengel品牌,并在正文中注明“Mogengel-Bio+产品货号”、“Mogengel Matrix”、“Mogengel”等显示厦门模基生物科技有限公司的字样,仅在补充材料中提及的不参与本次活动;
申请人需向厦门模基生物科技有限公司工作人员提供所发表文章的电子版全文,并允许厦门模基生物科技有限公司用于宣传及推广;
将文章的PDF或文献链接命名为∶ “作者姓名+所在单位+发文期刊名称+IF”,发送至指定邮箱(info@mogengel.com)进行申请,并扫描下方二维码,填写发文奖励申请表。

奖励规则
1≤IF<5:¥200京东卡一张
5≤IF<8:¥300京东卡一张
8≤IF<15∶¥500京东卡一张
IF≥15∶¥800京东卡一张
Cell、Nature、Science、The Lancet等顶级期刊
1500京东卡一张
(仅针对一作及共同一作第一名、需单独申请审核)
(IF∶影响因子 )
活动详情请咨询当地代理商
或拨打Mogengel BIO官方客服电话∶400-091-6556
*活动最终解释权归厦门模基生物科技有限公司所有。

厦门模基生物科技有限公司(Xiamen Mogengel)是中国首家提供类器官培养整体解决方案的高新技术企业。公司基于iPSC/ESC细胞技术,构建包括大脑、心脏、肺、肠道等多种类器官模型,为药物筛选与疾病研究提供先进工具。针对肿瘤精准医疗,公司自主研发了涵盖脑胶质瘤、肝癌、胃癌等多种肿瘤类器官药敏模型体系,助力临床治疗决策。
公司核心产品包括类器官培养全流程工具:国内首家工业化生产的基质胶(获100多篇文献验证)、类器官培养基、ABW胎牛血清、细胞因子、智能显微镜及配套耗材等。依托四大技术平台,公司已申请40余项发明专利并通过ISO9001/13485国际体系认证。公司坚持通过“双百计划”为高校与医院提供免费技术培训,推动类器官技术普及与产业链发展,致力于成为全球类器官领域的创新推动者。
正规渠道,品质护航,用心守护每一份科研信任~
模基生物代理商-百菱生物
产品订购联系方式:
广州市百菱生物科技有限公司
电话:020-80929345
QQ:1164119484
Email:sales@gzbiolink.com